Ga naar de inhoud
Welkom bij Uniconstruct
Geef uw postcode in om geholpen te worden door de partner van het Uniconstruct-netwerk in uw regio.

Inslagankers - lijm/dunbed type L (inox)

Documenten

Technische fiche

Inslagankers - lijm/dunbed type L (inox)

Omschrijving

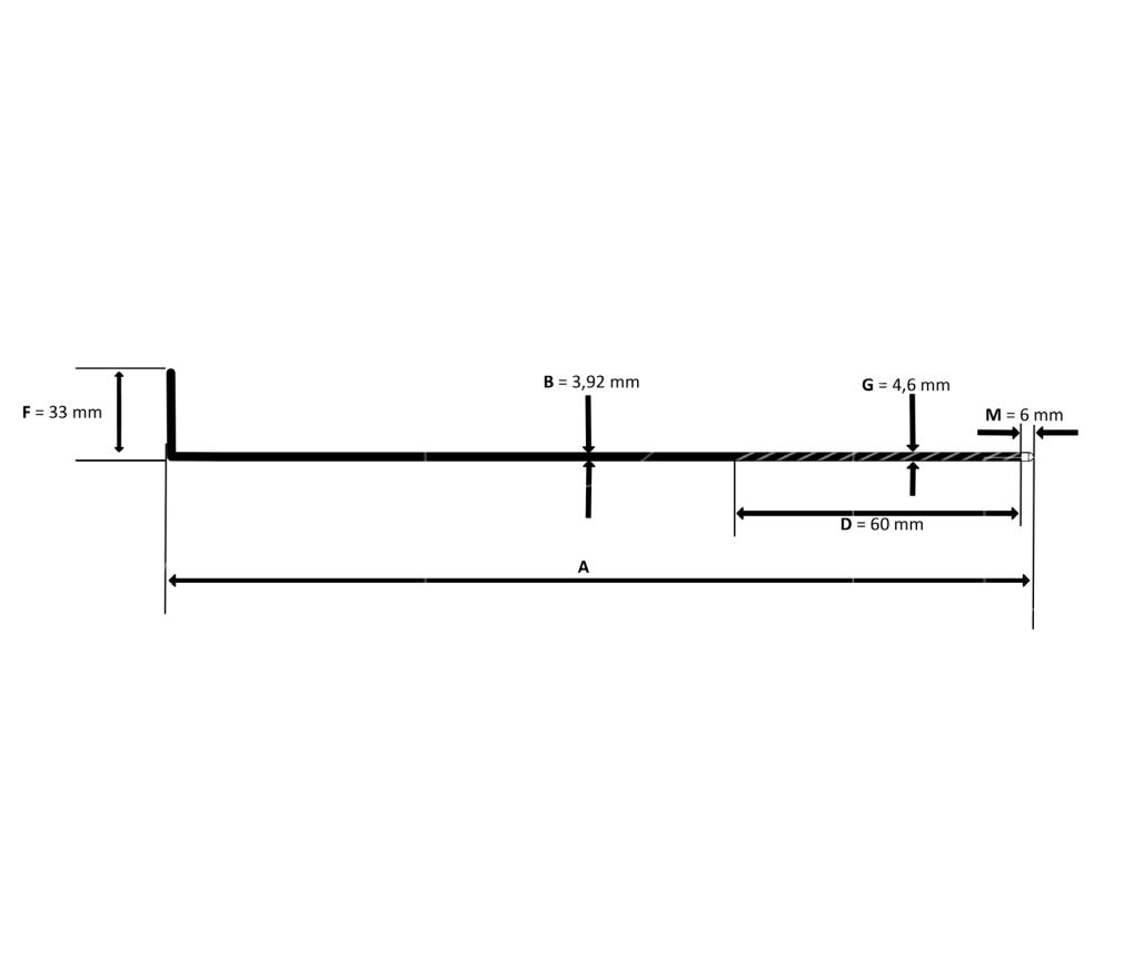
Het platte L-vormige anker voor smalle gevelstenen is een betrouwbare bevestigingsoplossing voor verankering in metselwerkconstructies.

Het belangrijkste kenmerk is de vlakke, schuine vorm, waardoor het gemakkelijk in smalle gevelstenen kan worden geplaatst.

Dankzij het slimme ontwerp wordt het anker stevig in de buitenschaal geplaatst en integreert het moeiteloos in smalle voegen zonder de stabiliteit van de constructie aan te tasten.

Lees meer

Offcanvas